集团首页
当前位置: 首页 >> 人才培养 >> 课程建设 >> 正文
课程建设

2022年课程建设成果

发布日期 :2024-06-24来源:永利yl点击 :


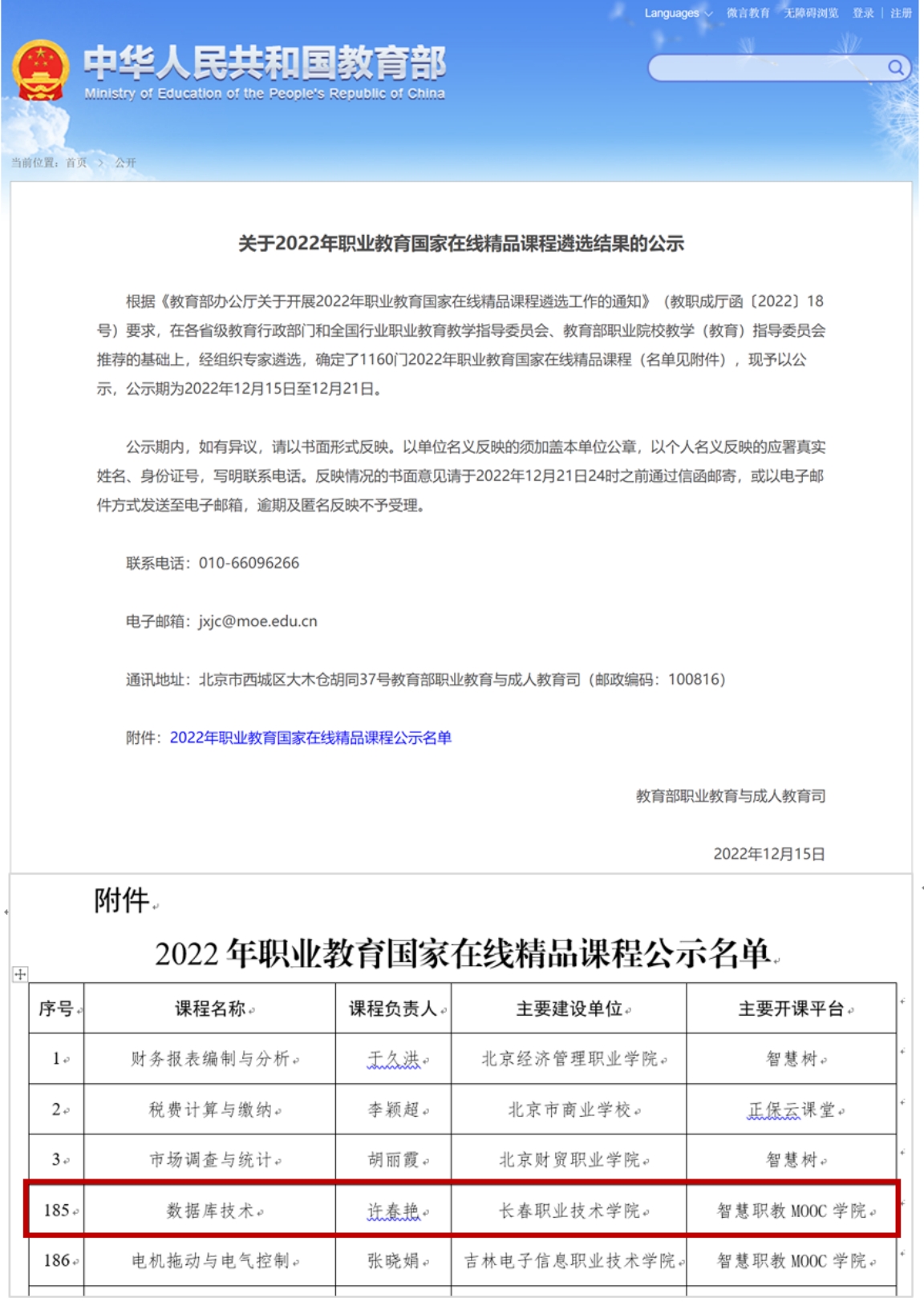
成果名称

2022年职业教育国家在线精品课程

国家级

批准单位

教育部

批准时间

20221215

课程名称

数据库技术

许春艳

 

成果名称

2022年吉林省职业教育在线精品课程

省级

批准单位

吉林省教育厅

批准时间

2022126

课程名称1

数据库技术

许春艳

课程名称2

网络安全与防护

迟恩宇

 

1:2022年职业教育国家在线精品课程网站公示截图


22022年吉林省职业教育在线精品课程公示文件截图

 

 

 

 

 

 

 

 

上一条:2023年课程建设成果 下一条:2020年课程建设成果

关闭

版权所有 © 中国·yl23411永利(集团)有限公司-官方网站 长春市卫星路3278号 [130033] 吉ICP备07000052号-6 吉公网安备 22010202000250号 设计维护:“5G + 信息智能”产教协同应用技术研发服务中心